化学与环境工程学院食品科技学院

审核评估
所在位置: 首页 > 审核评估 > 审核评估 > 正文
化环·食科学院本科教育教学审核评估工作简讯(28):我院在学生湖北省第十三届“挑战杯”大学生创业计划竞赛中获得佳绩
发布人:发布时间:2024-06-21

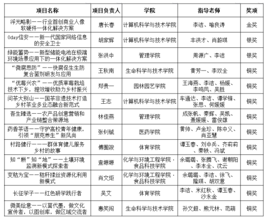
6月16日,由共青团湖北省委、湖北省教育厅、湖北省人力资源和社会保障厅、湖北省科学技术协会、湖北省学生联合会主办,湖北工业大学承办的“创新湖北·青力青为”湖北省第十三届“挑战杯”大学生创业计划竞赛决赛顺利落下帷幕。我院推送的查塬塬、肖文炬创业项目双双获得铜奖。

我校师生参与省级决赛合影

获奖信息统计

据悉,湖北省第十三届“挑战杯”大学生创业计划竞赛旨在引导青年积极投身创新驱动发展,为奋力推进中国式现代化湖北实践、加快建成中部地区崛起重要战略支点贡献青春力量。大赛自启动以来,先后组织开展了校级竞赛、省级复赛和省级决赛,省级复赛共收到121所学校的1717个项目。经过资格审查、省级复赛和省级决赛等环节综合审定,共评选出金奖项目167个,银奖项目316个,铜奖项目1116个。