联系我们
设为首页
加入收藏
首页
通知公告
学院概况
学院简介
现任领导
机构设置
学院空间
院长信箱
书记信箱
人才培养
舞蹈教育
音乐教育
环境设计
动画
视觉传达设计
艺术设计
师资队伍
管理队伍
政工干部
环境设计教研室教师团队
动画教研室教师团队
视觉传达设计教研室教师团队
设计基础教研室教师团队
音乐学院教师团队
校美术馆
实验中心
客座教授
教学管理
艺术科研
党团思政
学生工作
艺术赛事
艺术展览
校友会
招生就业
招生工作
就业信息
审核评估
创新创业
学院动态
学院新闻
艺术动态
首页
>
学院动态
>
正文
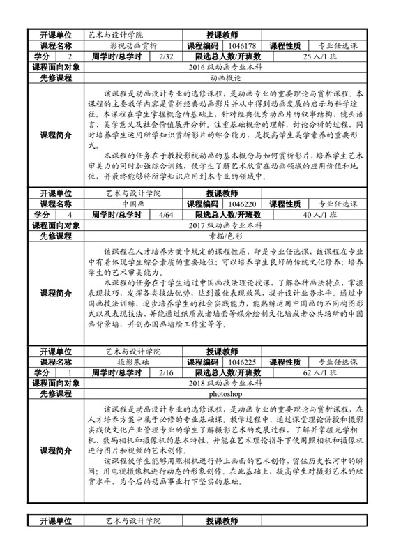
艺术与设计学院2018-2019-2选修课程信息一览表
发布日期:2018-12-24 浏览次数:
上一篇
下一篇