各学院:
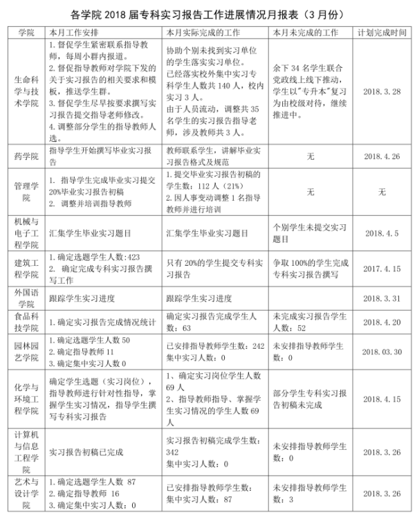
根据各学院报送的2018届本科毕业论文(设计)、专科实习报告工作进展情况,现将各学院相关工作予以通报,详情见附件。
版权所有 2004-2023 武汉生物工程学院教务处 执行时间:296.875毫秒 通讯地址:武汉市阳逻经济开发区汉施路1号 邮编:430415 电话(办公室):027-89647902,党委教师工作部电话:027-89645559
主办:武汉生物工程学院教务处 鄂ICP备09018573号 鄂公网安备 42011702000058号