晨光新闻网

机电学院改革考试方式提高学生研发能力和设计水平

发布日期:2017-04-27    浏览次数:

分享

  本网讯(通讯员 商锦萍 霍丹)通过改革考试方式,提高学生单片机技术的研发能力和机电产品的设计水平,机械与电子工程学院电工电子教研室主任莫冠雄在《单片机》课程考核中大胆探索,鼓励学生结合课程内容,通过提交研发作品完成课程考核,收到良好效果。
  此一改革改变传统的“一张纸”考试方式,由学生自主选题,在得到老师的认证、备案后,学生进行单片机作品研发,再将文字说明、原理图设计文件、PCB文件、源程序、已调试好的实物交任课教师审核。审核通过,学生即获得笔试免考资格。
  学生们普遍认为,这种考试方式加强了专业知识的学习,调动了动手操作的热情,更强化了研发能力和设计水平,受益良多。
  
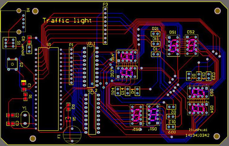
 QQ截图20180507131454.jpg
学生用单片机设计的十字路口红绿灯电路原理图
                                  (责编 陈金泽)

上一篇
下一篇