晨光新闻网

关于印发《武汉生物工程学院“五好学生”评选管理办法》的通知

发布日期:2021-12-31    浏览次数:

校属各单位、各部门:
  
  现将《武汉生物工程学院“五好学生”评选管理办法》印发给你们,请遵照执行。

 武汉生物工程学院
                                2021年12月31日


武汉生物工程学院“五好学生”评选管理办法

第一章  总则
  
  第一条  为全面贯彻党的教育方针,牢固树立“‘五育’并举、全面发展、德育为先、智育为主”教育理念,充分发挥大学生先进典型示范引领作用,进一步提升“双自双创一高”(自立自强、创新创业、高素质)应用性人才培养质量,推进学校事业高质量发展,根据武汉生物工程学院《关于进一步深化新时代大学生评价改革的决定》(武生院发〔2021〕61号),结合学校实际,特制定本办法。
  
  第二条  “五好学生”评选遵循“坚持标准、择优评定,公开、公正、公平”基本原则,采取“以定量评价为主,定性评价与定量评价相结合;以客观材料为主,自我鉴定与集体评议相结合”等方式实施。
  
  第三条  “五好学生”评选时间一般为学年度的第一学期。
  
第二章  评选类型及条件
  
  第四条  “五好学生”评选包括“校五好学生标兵”“校五好学生”“院五好学生”等三类。
  
  第五条  各类“五好学生”须具备以下基本条件:
  
  (一)具有坚定的理想信念,热爱和拥护中国共产党,立志听党话、跟党走,立志扎根人民、奉献祖国。
  
  (二)具有良好的思想道德素质和行为习惯,遵守国家法律法规、公民道德规范和学校规章制度,无吸烟、酗酒、赌博等不良嗜好,无打架斗殴、饲养宠物、使用违章电器等违纪违规以及触犯法律法规行为。
  
  (三)具备较强的集体荣誉感和奉献服务精神,爱校荣校,尊敬师长,团结同学,积极参与校院活动和班级建设。
  
  (四)具有良好的学习态度,刻苦学习,纪律严明,成绩优良。无迟到、旷课行为;上学年专业课程(含必修课、专业任选或限选课)平均成绩在80分及以上或班级排名在前20%,无不及格科目。
  
  (五)具有良好的体育锻炼习惯和健康生活方式,身心健康,上学年体质测试成绩达标。
  
  (六)具有一定的艺术爱好和艺术素养,积极参加校院举办的文化艺术实践活动,完成上学年度美育类课程学习,修满美育学分。所在寝室卫生达标。
  
  (七)具有良好的劳动习惯和较强的劳动实践能力,积极参加创新创业、生产生活等各级各类劳动实践,完成上学年度专业技能劳动课程,修满劳动学分。
  
  第六条  “校五好学生标兵”除具备“五好学生”基本条件外,还须具备以下条件:
  
  (一)综合素质测评及科学文化素质排名均为班级第1名。
  
  (二)思想道德素质、科学文化素质、身心健康素质、艺术审美素质、劳动实践素质测评得分均不低于该项目总分的80%。
  
  (三)专业课程平均分不低于90分或在专业年级排名第一。
  
  (四)大学英语四级考试(CET4)成绩不低于450分或通过大学英语六级(CET6)考试。
  
  (五)积极承担班级或校院社会工作。
  
  (六)积极参加创新创业实践活动。
  
  第七条  “校五好学生”除具备“五好学生”基本条件外,还须具备以下条件:
  
  (一)综合素质测评为班级前10%。
  
  (二)思想道德素质、科学文化素质、身心健康素质、艺术审美素质、劳动实践素质测评得分均不低于该项目总分的70%。
  
  (三)专业课程平均分不低于85分。
  
  (四)大三年级及以上学生通过大学英语四级考试(CET4)。
  
  (五)积极承担班级或校院社会工作。
  
  (六)积极参加创新创业实践活动。
  
  第八条  “院五好学生”应具备“五好学生”基本条件。各学院在评选“院五好学生”时,也可结合本院实际,另行拟定评选条件。
  
第三章  评选体系及指标
  
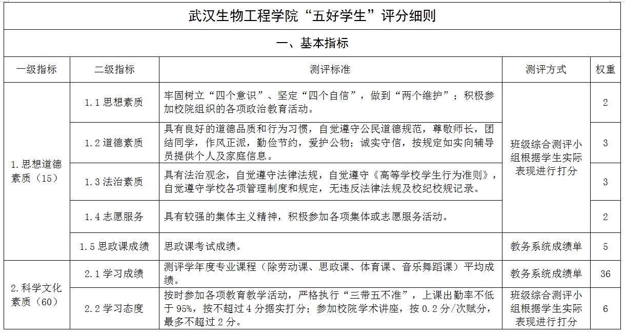
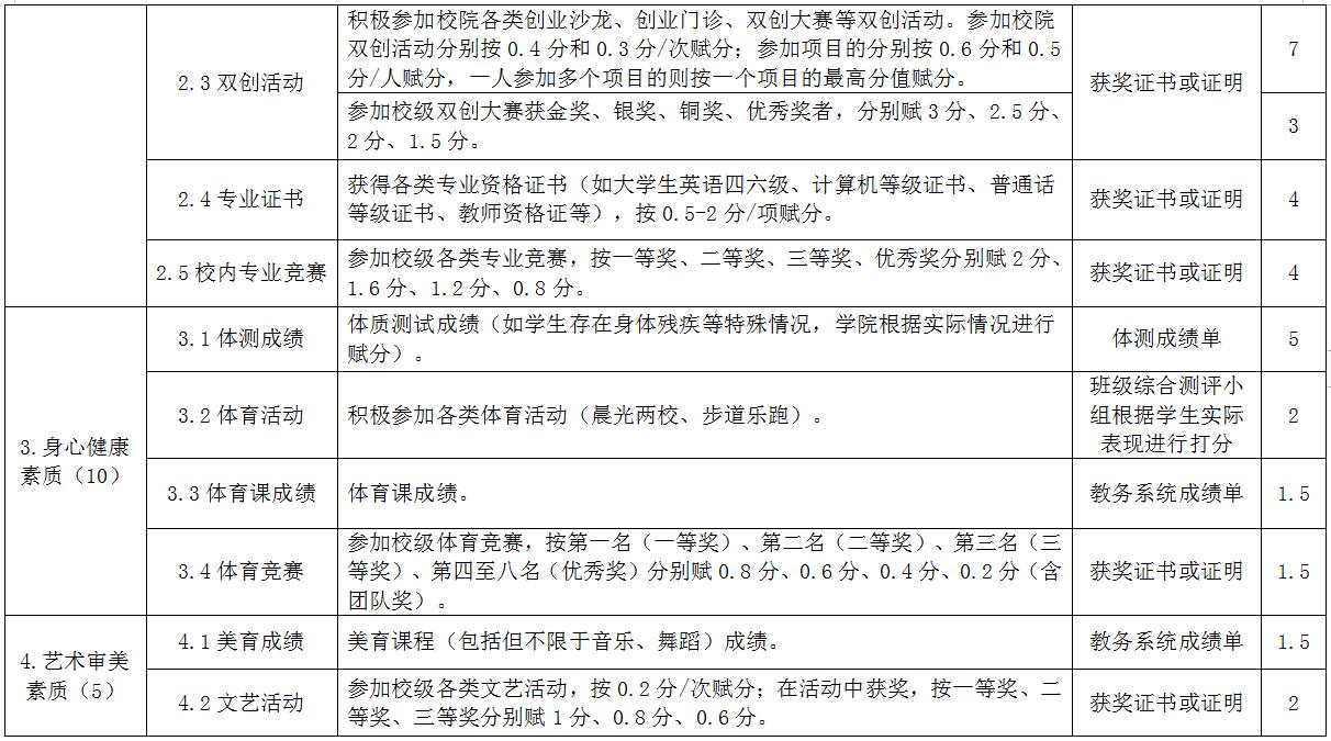
  第九条  根据《武汉生物工程学院“五好学生”评分细则》(见附件,以下简称“评分细则”)所得的测评总分是“五好学生”评选的重要依据。测评总分满分为120分,其中基本指标测评总分满分为100分,加分项目测评总分满分为20分。
  
  第十条  “五好学生”评分细则基本指标包括思想道德素质(德)、科学文化素质(智)、身心健康素质(体)、艺术审美素质(美)、劳动实践素质(劳)等5项一级指标、21项二级指标。一级指标权重分别为:思想道德素质(德)15%、科学文化素质(智)60%、身心健康素质(体)10%、艺术审美素质(美)5%、劳动实践素质(劳)10%。二级指标权重见附件。
  
  第十一条  “五好学生”评分细则加分项目包括综合荣誉、创新创业、学科竞赛、体育竞赛、科研能力、发明专利等6大类项目。每大类加分项目的分值为1-5分。加分项目累计加分分值不超过20分,且同一项目获得不同层级奖项时,按照“就高不就低”原则,不重复加分。
  
  第十二条  评分细则测评打分相关佐证材料及学生日常表现的适用时间均为上学年度,且在“五好学生”测评中,同一佐证材料仅能使用一次。
  
第四章  评选机构及职责
  
  第十三条  “五好学生”评选工作在学校统一领导下,由各学院及各班级组织实施。
  
  第十四条  学校设立“五好学生”评审委员会(以下简称“校评审委员会”),全面领导和统筹推进“五好学生”的评选工作。其主要职责是讨论和决定有关评选的重要事项和重要政策,审定并表彰“校五好学生标兵”“校五好学生”。校评审委员会由主要校领导任主任,分管校领导任副主任,党委学工部、教务处、发展规划处、校团委、科技处、创业学院、后勤集团、党委组织部、党委宣传部、招生就业处、保卫处、监察处等部门和单位有关负责人任委员。校评审委员会下设办公室,具体负责“五好学生”评选工作的组织实施及校评审委员会日常事务管理等。办公室设在学生工作处。
  
  第十五条  各学院成立“五好学生”评审工作领导小组(以下简称“院评审工作领导小组”),领导并组织实施本学院“五好学生”评选工作。其主要职责是讨论并决定本学院评选的有关重要事项,指导本学院各班级开展各类“五好学生”测评与评选,审定本学院各类“五好学生”评选结果,并向学校推荐本学院拟定的“校五好学生”“校五好学生标兵”人选等。院评审工作领导小组由学院党政主要负责人任组长,分管学生工作的党总支副书记和分管教学工作副院长任副组长,其他院领导、辅导员代表、教师代表等任成员。
  
  第十六条  各班级成立“五好学生”综合测评小组(以下简称“班级综合测评小组”),具体负责本班级“五好学生”综合测评及评选推荐工作等。其主要职责是讨论决定有关本班级评选的重要事项和通知,组织本班级学生申报各类“五好学生”,开展本班级各类“五好学生”测评、评议、推荐与公示等。班级综合测评小组由班级辅导员、班主任任组长,班委及学生代表(原则上每个寝室1名代表)任成员。其组成人员原则上为本班级总人数的1/4-1/3。
  
第五章  评选程序及要求
  
  第十七条  评选程序
  
  (一)发布通知。校评审委员会发布年度“五好学生”评选通知(以下简称“通知”)。院评审工作领导小组根据通知精神和工作部署,启动本学院“五好学生”评选工作。
  
  (二)组织申报。“五好学生”评选申报采取个人自主申报和组织推荐申报两种方式。学生个人自主申报或被组织推荐申报,本人均应在通知规定时间内填写年度“五好学生”评选申报表,并提交相关佐证材料。
  
  (三)班级测评。辅导员、班主任(学业导师)召集班级综合测评小组,根据评分细则所列指标,在通知规定时间内对每名申报学生进行逐项测评。在此基础上,对照“五好学生”评选条件开展评议,拟定“五好学生”推荐名单。名单经公示2天无异议后报送院评审工作领导小组初审。
  
  (四)学院初审。院评审工作领导小组在通知规定的时间内,对照“五好学生”评选条件,对各班级推荐的“五好学生”名单及其相关佐证材料进行集体初审和核查,确定“院五好学生”表彰名单,拟定“校五好学生”“校五好学生标兵”推荐名单。名单经公示3天无异议后,将推荐名单及时报送校评审委员会办公室。
  
  (五)学校审定。校评审委员会在通知规定的时间内,对照“五好学生”评选条件,对各学院推荐的“校五好学生”“校五好学生标兵”进行集体审议,确定“校五好学生”“校五好学生标兵”表彰名单。名单经公示3天无异议后正式发文表彰。
  
  (六)大会表彰。学校将适时举行表彰大会,表彰“校五好学生标兵”“校五好学生”,并颁发荣誉证书和奖学金(奖品)。“院五好学生”表彰方式由各学院自行确定。
  
  第十八条  评选要求
  
  (一)学生个人提交的佐证材料是“五好学生”评选的重要基础。无佐证材料的项目测评分值将不予以认定。各职能部门(单位)根据管理职责,应对学生参与各类德智体美劳实践活动以及学生工作任职经历等及时开具加盖单位公章的佐证材料。各学院应对参评人填写上交的申报表及相关佐证材料进行必要的指导。
  
  (二)班级综合测评小组计算测评分值时,应去掉不少于1个最高分和1个最低分,取平均值计算最后测评得分。测评得分保留小数点后三位数字。
  
  (三)在“五好学生”评选过程中,凡不遵守评选规则,弄虚作假、蓄意生事者,将取消其参评资格,或撤销其“五好学生”荣誉称号,并追回已发奖学金(奖品);情节严重者,将根据学校相关规定,给予相应纪律处分。
  
  (四)在“五好学生”评选过程中,对推荐名单、表彰奖励名单认定有异议者,可在不同阶段的公示期内,实名向院评审工作领导小组、校评审委员会提出书面异议。院评审工作领导小组、校评审委员会接到书面异议后,应在1个工作日内进行书面答复。
  
  (五)受表彰的“五好学生”材料应及时载入学生个人档案。各学院、各职能部门(单位)要开展“五好学生”先进典型宣传活动,强化“五好学生”的后续教育和跟踪管理等。
  
第六章  奖励名额及标准
  
  第十九条  每年度评选“校五好学生标兵”10-15人,评选“校五好学生”人数不超过当年该学院全日制大二及以上年级学生总数的5%;评选“院五好学生”人数不超过当年该学院全日制大二及以上年级学生总数的10%。
  
  第二十条  凡获得“校五好学生”荣誉称号的学生,由学校颁发荣誉证书和“风华学子奖学金”,奖学金标准为每人3000元。凡获得“校五好学生标兵”荣誉称号的学生,由学校颁发荣誉证书和“晨光学子奖学金”,奖学金标准为每人10000元。凡获得“院五好学生”荣誉称号的学生,由各学院颁发荣誉证书(加盖学院公章)和每人价值300元奖品。奖品由学校提供。

  第七章  附则
  
  第二十一条  本办法自颁布之日起实施。校评审委员会负责解释。
  
  附件:武汉生物工程学院“五好学生”评分细则

1.jpg
2.jpg
3.jpg
4.jpg
  

上一篇
下一篇